十二月初的週末葉醫師在雙和醫院魏晉弘醫師的推薦之下,參加了由台北慈濟泌尿科楊緒棣副院長所籌辦的第一屆亞太兒童泌尿微創手術學校/第六屆台灣兒童腎泌尿論壇/第二屆脊柱裂專家論壇,以下一些心得與大家分享。
在兒童外科的訓練當中,有相當一部份是有關兒童泌尿疾病,從最普遍的隱睪症、包皮疾病,甚至疝氣都有人認為是廣義的泌尿科疾病,在台灣也有一群對小朋友泌尿方面問題有負擔的泌尿科醫師在各大醫院為小朋友泌尿系統的健康努力著。
雖然在台灣絕大多數的小兒泌尿科醫師都是成人泌尿科兼做(可能是為了收入著想),並非全職治療小朋友,但他們在疾病診斷治療以及學術發表上都有很傑出的表現。例如台北慈濟的楊緒棣副院長,就是非常傑出的小兒泌尿科醫師,除了著作等身、撰寫教科書章節外,目前還擔任亞太小兒泌尿科醫學會(APAPU)理事長的榮譽,此次的微創手術學校就是APAPU在台灣舉辦的活動之一。
APAPU微創手術學校
這是一個半天的活動,分為幾個主題,從小兒麻醉、基礎小兒泌尿科疾病的手術方式,到上泌尿道(輸尿管以上)疾病的微創手術。
小兒麻醉部分請到的講師是台大兒童醫院范守仁主任。在演講中他與大家分享腹腔鏡手術當中不可或缺的「二氧化碳氣腹」,以及骨盆腔手術所需的頭低腳高姿勢對於生理的影響。其中他談到快速恢復臨床路徑的概念,以及麻醉可以如何幫忙以減少住院天數,包括腹腔鏡手術不插管,採用第二代的喉頭上呼吸道(LMA):「iGel」可以與喉頭密合,尤其在頭低巧高的姿勢下,可以免去插管的程序,讓小朋友更舒服(了解更多術前注意事項) 。肌肉鬆弛劑部分擇會選用有快速解藥的Rocuronium+Sugammadex(Sugammadex需自費7500元)或者Cisarurium,給予足夠劑量的肌肉鬆弛劑,並且用Propofol代替N2O進行induction以減少術後噁心嘔吐的發生。術前禁食的guideline也較為符合生理(清流質1小時、母奶2小時、配方奶4小時、固體食物6小時),以避免脫水。廣泛施打區域麻醉或神經阻斷如caudal block,以減少吸入性麻醉藥物和嗎啡類藥物的劑量。在各個環節配合之下,可以使手術更順利,恢復更快速。
基礎腹腔鏡手術方面,探討了腹腔鏡精索靜脈屈張手術、腹腔鏡隱睪症手術以及腹腔鏡疝氣手術的基本技巧。(了解腹腔鏡疝氣手術)
進階上泌尿道腹腔鏡手術方面,請到了英國、印度、日本的專家來示範用進階內視鏡技巧(氣膀胱)來進行輸尿管抗逆流的手術(可行,恢復較快,手術後較不會有膀胱痙攣的狀況,但手術時間長,有技術過於困難以致於不利訓練後進的疑慮),以及在泌尿系統複製畸形的情況下處理輸尿管囊腫的原則(若輸尿管開口在正常位置,或者是緊急情況,優先考慮內視鏡切開;若輸尿管開口為異位,且上半腎功能不佳且者另一半腎[moiety]有逆流的狀況,擇考慮進行上半腎臟輸尿管切除,而且很可能須進行抗逆流手術)。
台灣兒童腎泌尿論壇、脊柱裂專家論壇
第二天的課程中,談下泌尿道以及脊柱裂相關的題目。之前也在陽大附醫服務過、目前回到台北馬偕的小兒腎臟科林自華醫師指出,後尿道瓣膜(posterior urethral valve)是新生兒造成下泌尿道阻塞最常見的原因,嚴重者產前可以診斷,但輕微者可能到年紀較大才以下泌尿道症狀(頻尿、急尿、費力解尿、尿床等等)表現,林醫師發現,在這群較晚出現症狀的孩子當中,逆行性尿路攝影(VCUG)的診斷正確率較低,尤其若膀胱有憩室或是有尿路逆流的狀況,讓膀胱壓力得以宣洩,所以有時無法將瓣膜顯影,她建議這些小朋友接受尿路動力學檢查,若解尿曲線異常擇直接接受膀胱鏡檢查及手術切開瓣膜。
來自印度孟買目前任職於英國利茲大學附設醫院的Subrramaniiam醫師以及來自印度新德里Apollo醫院的Chowdhary醫師展示了他們如何用機器人手臂輔助內視鏡手術進行膀胱外抗逆流手術,和以小腸進行膀胱擴大術治療神經性膀胱避免腎功能惡化。
泌尿科醫師由於接觸過成人攝護腺手術,對機器人手臂輔助手術不陌生,但在小兒外科的訓練過程當中,不一定有機會接觸機器人手臂,但針對適合的病患和適應症,機器人手臂有其優勢。雙和醫院魏晉弘醫師接下來報告他利用單孔內視鏡進行順向性灌腸造口(馬龍手術)的經驗,單孔並且將傷口藏在肚臍內,可以達到最大美觀的效果,而且成功率高(日間沒有滲便狀況、家長滿意度)。(了解馬龍手術)
針對脊柱裂造成神經性膀胱的病人,如何決定導尿的頻率是很實際的問題,楊緒棣副院長指出,最準確的方法是利用尿路動力學檢查,測量膀胱填充壓力(filling pressure)在不要超過20公分水柱壓力之內、或有輸尿管逆流、或有攝護腺逆流,或產生漏尿狀況此時的膀胱容積(取最小者),作為判斷何時應導尿的依據。若腎功能有變差的狀況,考慮在夜間將導尿管留置過夜,但起床後務必拔除以免產生感染。
尿路逆流及先天性水腎
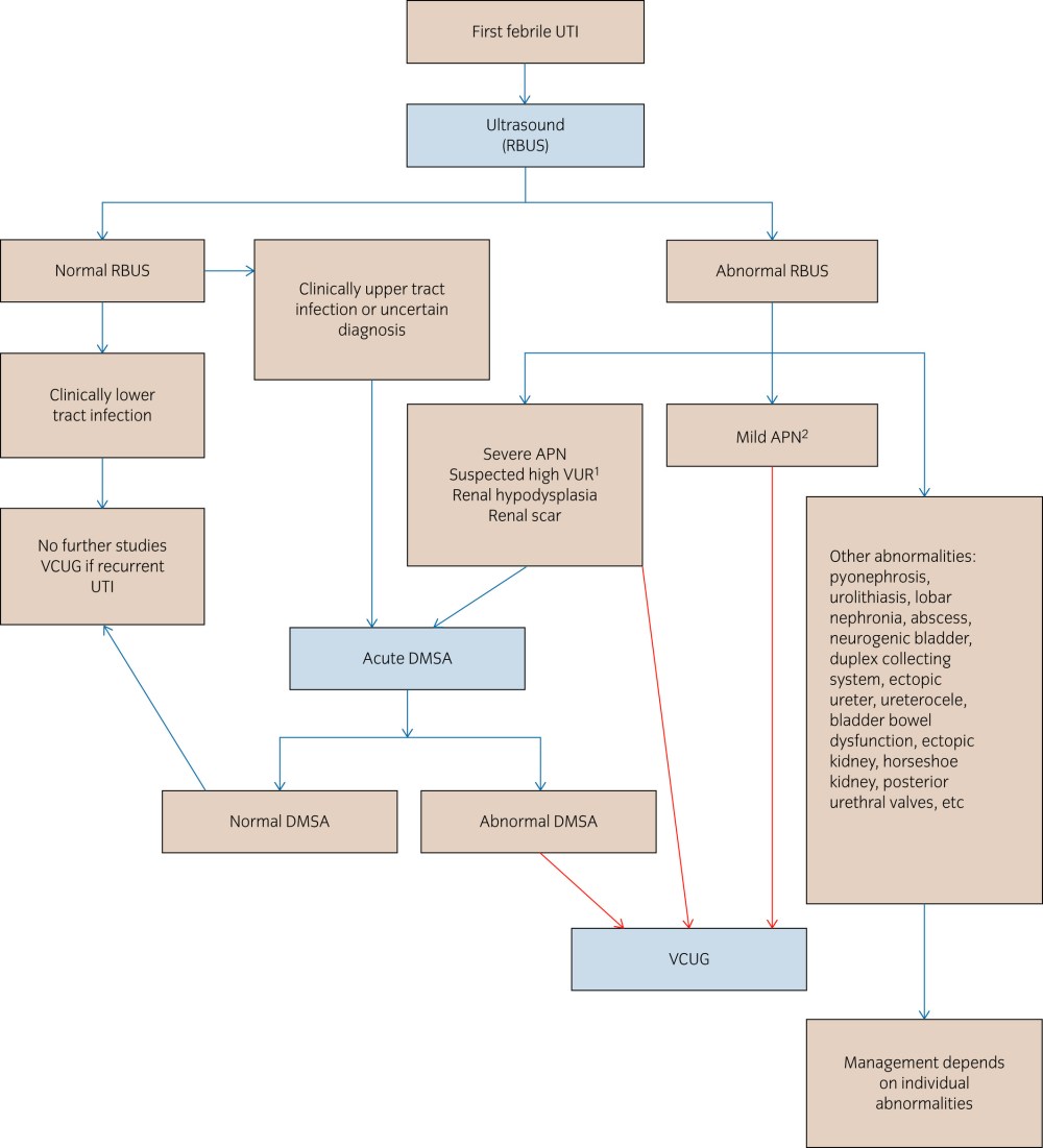
第二天下午的時間,針對小兒泌尿的兩大議題進行報告及討論:尿路逆流以及新生兒水腎。馬偕醫院蔡政道主任與楊緒棣副院長共同合作研究,研擬出台灣針對尿路逆流的檢查流程(見下圖):第一步是腎臟超音波,若膀胱輸尿管無異常則不進行近一步造影;若模稜兩可、發炎指數高但沒有長細菌,則先安排核子醫學DMSA檢查確認腎臟狀況;若發現輕度的腎盂腎炎(APN)則進行VCUG檢查;若為嚴重的APN或者高度懷疑有逆流,則進行DMSA與VCUG檢查。如此一來,可以避免找出太多不必要治療的低度(Gr I-II)尿度逆流。
至於尿路逆流是否應給預防性抗生素這部分,台大兒童醫院的蔡宜蓉醫師做了很好的整理:尿路逆流的小朋友有1.5倍的機會會發生尿路感染,有2倍的機會會發生APN而造成腎臟結疤(RIVUR + CUTIE臨床試驗),而預防性抗生素能降低有症狀的泌尿道感染(PRIVENT臨床試驗),尤其是小女生(Swedish Reflux臨床試驗)以及有排尿排便功能異常(bladder-bowel dysfunction,BBD)的小朋友效果更顯著(RIVUR臨床試驗),但無法避免新的腎臟結疤。
馬偕蔡主任後來在討論時指出,美國不愛DMSA是因為UTI通常不住院,而且DMSA的結果通常不會改變治療,而台灣的醫療環境和歐洲比較相近,大多數UTI發燒會住院所以住院時做DMSA較方便,而急性期做DMSA蔡主任覺得比較能讓家長有警覺性,願意好好追蹤。台灣還有另一個狀況是抗生素使用浮濫,所以常常尿液培養無法有結果,所以在APN診斷有疑問的時候,DMSA也可以提供一個方向。而狀況較輕,超音波沒有問題的病人就不需要做DMSA,以減低不必要的輻射暴露。(見下圖)

圖片來源:https://onlinelibrary.wiley.com/doi/full/10.1111/iju.13493
什麼樣的尿路逆流會建議手術治療呢?台中榮總的周家滿主任幫大家回顧了許多的準則(AUA、EAU),以及最新更新的Cochrane系統性回顧,告訴我們:手術相較於預防性抗生素,可以減少伴隨發燒的泌尿道感染,但無法降低新的腎臟結疤的發生;而且在一篇長期追蹤的研究發現,雖然高度逆流和腎臟功能變差有相關,但和是否接受手術無關,所以越來越多證據傾向非手術治療。
台北榮總的王馨慧主任接著為大家整理:尿路逆流的治療應該是個人化的,以保留腎臟功能、保護腎臟不再受損、避免反覆泌尿道感染合併發燒,以及降低治療以及追蹤的負面影響為目標。考量的點包括病人的年紀,尿路逆流的側別、嚴重程度、發病過程、目前的腎功能以及是否已經有腎臟結疤、是否合併有BBD等因素,更重要的是要考量家長對醫囑的順從度和家長對於疾病的理解以及偏好。
中國醫大的林清淵教授在討論時提醒大家,除了年齡、側別、是否有腎臟損傷(可以用超音波、DMSA或MRI),另外還要注意生長曲線,和家長的順從性以及家庭內的互動等等,做一個整體考量。對於尿路感染的延誤治療以及不完全的治療可能是更重要的問題。
楊緒棣副院長則提出以一個全面性的方式來思考尿路逆流與尿路感染的關係:
要產生合併發燒的尿路感染,由外而內有三層防護機轉:
- 首先要讓小便中的細菌有機會入侵到泌尿道
- 要有尿液滯留讓細菌能滋長
- 尿路逆流則是讓下泌尿道的細菌逆流到腎臟產生腎臟發炎
在這三步驟有許多的因子,而針對不同因子有不同的解決方式,應該由外而內逐步排除,從源頭阻擋尿路感染的發生。預防性抗生素的原則是短期(約1-3個月),並在這個期間想辦法解決病人其他的危險因子,例如BBD、包莖等等。
下一個課題是產前發現的水腎,在出生之後是否要用預防性的抗生素。首先台北慈院的許竣凱醫師為大家回顧水腎的診斷與分類,除了之前熟悉的SFU分級系統之外,在2014年由美國各個專科協會共同提出新的UTD(Urinary Tract Dilatation)分級系統(如下圖),同時也為出生之後的處理流程提出建議。高雄榮總的邱益煊主任接下來為大家講解產前診斷的水腎出生後的處裡流程:第三孕期產前腎盂前後徑>=7mm則視為顯著,出生後48小時後建議追蹤腎臟超音波,若為產後SFU三四級或者UTD P3以上,或輸尿管有擴張,或膀胱有異常者,建議先使用預防性抗生素然後進入診斷的流程。產後SFU一二級者沒有腎臟實質異常且兩邊腎臟對稱者目前建議不需要逆流攝影。產後SFU三四級則應接受逆流攝影,若水腎無法用逆流解釋則應接受利尿劑腎臟造影。目前的建議是高度的水腎在進入檢查流程之前先給予預防性的抗生素,低度的水腎則不用。
預防性抗生素的選用方面,大部分人選擇用trimethoprim的水劑,但新生兒會有核黃疸與溶血的風險,所以可以改用Ulexin的水劑。
https://www.sciencedirect.com/science/article/pii/S1477513114003106
https://www.ncbi.nlm.nih.gov/pmc/articles/PMC5905549/
這次是葉醫師第二次參加台灣小兒腎泌尿論壇,非常高興看到有許多專家同心協力一起為小朋友泌尿系統的健康而努力,願意無私的分享自己多年累積的經驗。